Hydroponic Purification

Data Driven Environmental Conditioners

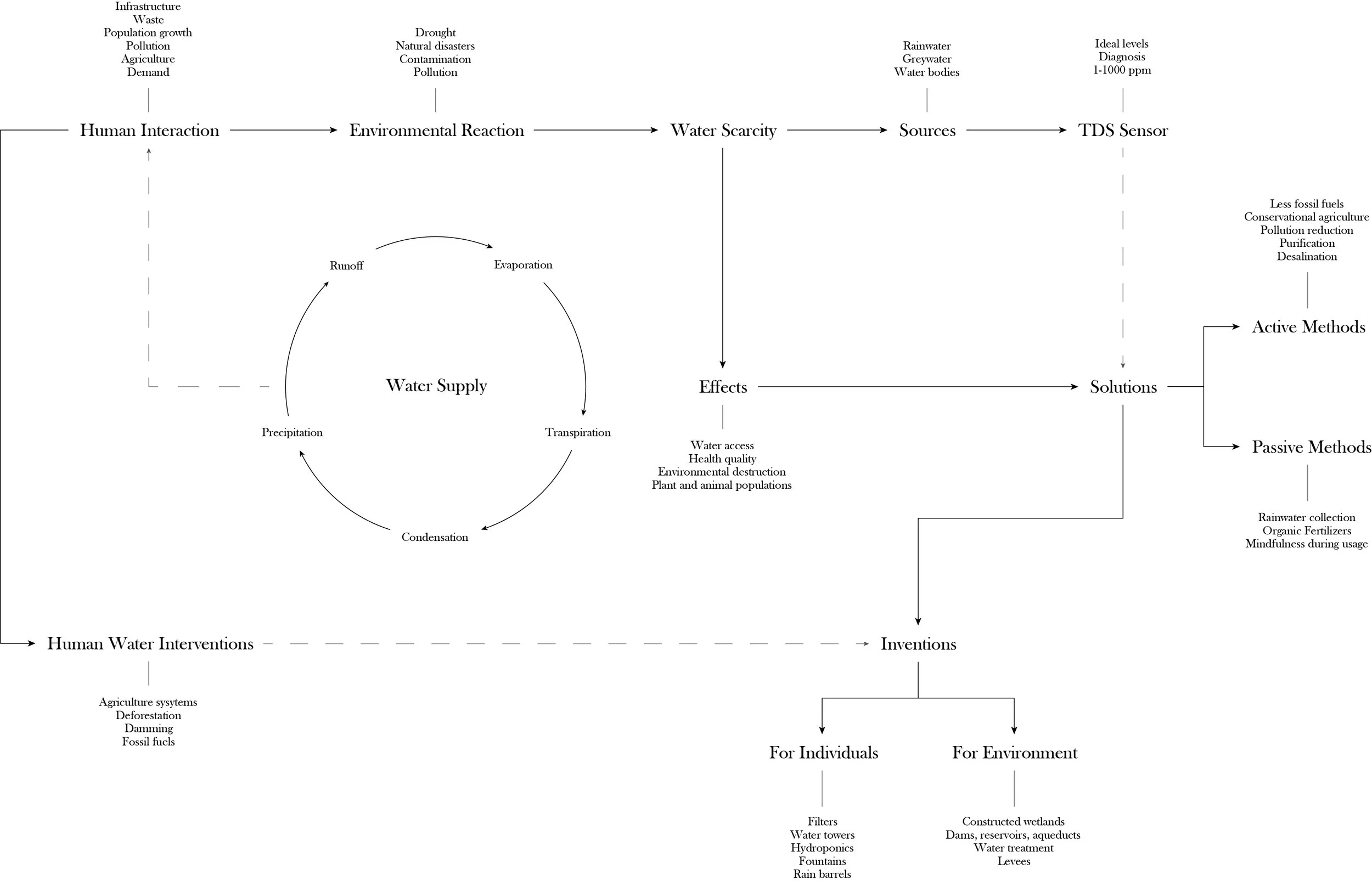
This project investigates water scarcity and recurring saltwater intrusion in New Orleans, developing a technological system designed to mitigate growing stress on global freshwater resources. Through environmental research and Arduino-based sensing, I designed machines that collect rainwater, river water, canal water, and greywater, treating and pumping it into hydroponic beds tailored to different crops, site conditions, and scales. By measuring total dissolved solids in each source, the system adjusts treatment levels to efficiently support plant growth, and can be expanded to produce potable water when needed.

The selected site, a 1,600-by-3,200-foot plot between the Bywater and Holy Cross neighborhoods, offers access to residential areas, open space, and both the Mississippi River and Industrial Canal. Analysis of density, flood risk, socioeconomic conditions, and tree coverage informed placement of the machines, which act as a prototype for a scalable, replicable water-purification network. Site drawings were developed using ArcGIS, Rhino, and Illustrator, with animations and point-cloud visualizations produced through RenderDoc and Blender.

Research Studio, 2023

Object Animations

Site Animations

Previous
Previous

215 N. Rampart St.